全国职业教育先进单位

全国教育系统先进集体

全国重点中等职业学校

8个课程思政教学改革典型案例分享

来源:发布时间:2025-02-27

推进课程思政建设,是落实习近平总书记在全国高校思想政治工作会议上强调的“守好一段渠、种好责任田,使各类课程与思政课同向同行、形成协同效应”的重要举措,旨在使德育与智育相统一,推动实现全员全过程全方位育人。

本文整理汇总了衢州学院,8个课程思政教学改革典型案例,供各高校老师学习、交流和借鉴。

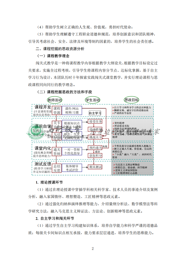
图片
图片
图片
图片
图片
图片
图片
图片
图片
图片
图片
图片
图片
图片
图片
图片
图片
图片
图片
图片
图片
图片
图片
图片
图片
图片
图片
图片
图片
图片
图片
图片
图片
图片
图片
图片
图片
图片
图片
图片
图片
图片
图片
图片
图片
图片
图片
图片
图片
图片
图片
图片
图片
图片
图片
图片
图片
图片
图片
图片



Produced By 大汉网络 大汉版通发布系统