全国职业教育先进单位

全国教育系统先进集体

全国重点中等职业学校

12种知名教学理论

来源:发布时间:2024-05-22

导读

本文汇总了12种知名教学理论,以期为理解教育教学提供不同的视角和方法。


01
支架式教学理论

“支架式教学”作为建构主义的一种基本教学理念和教学策略,近年来在国内外教育教学理论和实践领域日益受到重视。“支架式教学”认为学习过程不是学习者被动地接受知识,而是积极地建构知识的过程,为此,教师应该为学生的学习搭建“支架”, 通过搭“脚手架”、创设问题情境、独立探索、协作学习、效果评价等一系列环节,把管理学习的任务逐渐由教师转移给学生自己。

两个理论基础

1、社会建构主义的心理起源社会说
     
这一观点认为任何高级心智功能从其起源上而言都是社会性的。因为包括判断、推理、想象、有意记忆、意志、高级情感、语言等在内的高级心智功能最初都是在人与人之间作为一种活动内容或活动形式而存在,然后才被学生内化,成为学生内在的心理过程或心理能力的。因此,任何学习活动都是学生与教师、与同伴进行社会互动的情境中促进其高级心智功能发展的重要途径,教师不能把学生的学习与发展仅仅留给机遇,任学生自然发展,而应承担必要的责任。

2、最近发展区理论
     
维果茨基认为,在学生智力活动中,对于所要解决的问题和原有能力之间可能存在差异,而通过教学,学生在教师帮助下可以消除这种差异,这个差异就是“最近发展区”。他进一步指出“最近发展区”是指在“学生现有的独立解决问题水平”和“通过成人或者更有经验的同伴的帮助而能达到的潜在发展水平”之间的区域。可见,教学可以创造最近发展区,学生的第一个发展水平与第二个发展水平之间的状态是由教学决定的。因此,教学绝不应消极地适应学生智力发展的已有水平,而应当走在发展的前面,不停顿地把学生的智力从一个水平引导到另一个新的更高的水平。

基本步骤 

1. 搭“脚手架”
      
教师围绕学习的任务,按照“最近发展区”的要求将任务加以分解,并建立整个任务的概念框架。具体是教师在教学活动之前,根据“知识和技能”“过程和方法” 、“情感态度和价值观” 、三维教学目标,结合学科特点以及具体的教学内容要求,对教学目标中所规定的、需要学生习得的能力或倾向的构成成分及层次关系进行详细分析,以确定学生学习的顺序、应提供的教学条件等,并以此选择合适的支架类型。学习支架从表现形式上可分为范例、问题、建议、向导、图表等类型 ;从手段上划分,可以分为媒介支架(借助于图示、案例、影象资料提供支持)、任务支架(以任务为目标导向)、材料支架(提供可以供学生操作、练习的作业和实物)等。在这个环节,分析学生的起点能力、确定目标的结构与层次、分析知识的类型(陈述性、程序性)等是教师搭建“脚手架”的起点。

2.创设问题情境
     
创设问题情境,实际上就是教师通过一定的手段,将学生引入一定的问题情境(知识框架中的某个位置),使学生的已有经验与新的问题情景产生矛盾冲突,从而激发学生探索的兴趣和愿望。而最佳问题情境应该具备以下几个基本标准 :一是应该向学生揭示的未知的东西(反映了需待学生解决的对象内容方面);其次能够引发或已经引发了学生对未知东西的认知需要(反映学生解决问题的动机方面);第三具备学生在他人帮助下解决问题的可能性。最佳的问题情境是处在学生“最近发展区”内的问题情境,问题能够引发学生的认知需要、兴趣和动机,呈现在学生面前的问题成为一种特定的学习任务,而解决这些问题就构成了学习活动,同时学生又具备解决问题的知识经验和能力的可能性。因此,最佳问题情境是教师给学生学习搭架的前提和保证。

3. 独立探索
     
这个环节中,教师首先帮助学生确立目标 , 为学生探索问题情境提供方向;其次要围绕当前的学习内容,为学生提供探索该学习内容所需要的概念框架,让学生明确与此相关的一些基本概念及相关的理论,并使其内化为学生的认知结构。第三 ,要通过提问、演示等方式进行启发引导,为学生提供问题解决的原型。而随着教学的深入,教师的引导也应随着学生解决问题能力的增强而逐渐减少,直至最终拆除支架。而学生则逐渐增加对问题的自主探索,并能在概念框架中继续攀登,最终完成自我管理、自我监控和探索的任务。

4. 协作学习
     
学会共同生活,培养在人类活动中的参与和合作精神是现代教育不可缺少的重要组成部分。为此,联合国教科文组织的报告《教育—财富蕴藏其中》指出 :“学会认知、学会做事、学会共同生活、学会生存,这也是现代教育的四个支柱。”在给予每一位学生独自探索、解决问题的充分自主权的同时,“支架式教学”还强调特定情境中学习活动的交往性、合作性和互助性,强调合作中的表现、交流、沟通和讨论等群体互动对知识建构的内在意义与价值。因此,这个阶段,教师的任务主要是要建立一个学生团体,通过生生之间、师生之间的共享与交流,使原来多种意见相互矛盾、且态度纷呈的复杂局面逐渐变得明朗、一致起来,共同解决独立探索过程中所遇到的问题。并在共享集体思维成果的基础上达到对当前所学概念比较全面、正确的理解,即最终完成对所学知识的意义建构。 

5. 效果评价
     
建构学习是诊断性和反思性学习,因此,效果评价是与问题探索过程融为一体的,评价主体多元化、评价方式情景化、评价内容全面性等是其基本特征。为此,“支架式教学”的评价主体包括教师、学生个体、学生团体等 ;评价的方式包括 :教师对学生的评价、学生的自我评价、学习小组对个人的评价等;评价的内容包括:自主学习能力;对小组协作学习所做出的贡献;是否完成对所学知识的意义建构。“支架式教学”的效果评价在内容上更注重学生的实践能力、创新能力、心理素质、学习态度等的综合考查 ;在评价标准更重视个体差异发展,提倡开放的、多元的评价,以充分反映学生知识建构过程中的不同水平差异 ;在方式上更重视过程评价,关注学生在学习过程中所表现出来的认知策略、自我监控、反省与批判性思维等。其最终目的在于促进每一个学生的全面发展。

图片

教学启示 

1、重视教师观察儿童的能力培养

从上述对支架式教学的分析中, 我们可以看到无论是问题情境的创设、活动过程中对材料、 任务的调整, 还是发现儿童的困难所在、 抓住扩展儿童经验的时机都离不开对儿童的观察。目前, 幼儿园中许多教师的观察仅仅停留在对儿童活动的记录上, 缺乏对观察记录的分析以及从中发现和挖掘教育价值的能力。这反映了教师们对观察的目的缺乏足够正确的认识:观察儿童并不仅仅是知道孩子正在做什么, 关键在于通过孩子活动的状况, 发现孩子现在或下一步可能存在的问题, 孩子已有的或可能的兴趣, 并据此调整教师的行为。观察孩子的能力受到多方因素的影响, 如教师的工作经验等, 但在其中, 最根本的是明确观察的目的, 只有这样教师才能有意识地在观察儿童的活动中去发现、去挖掘可能的教育价值。

2、界定教师和学习者的角色与地位

在以往的教育活动中, 我们过于强调教师的作用,忽视了学习者的积极主动性, 但随着目前幼教改革的深入, 又出现了这样的一种情景:强调了学习者的主动学习, 却放弃了教师的作用。之所以出现这些状况, 就在于我们没有很好地理解、界定教师和学习者在教育活动中的角色与地位, 特别是教师角色的界定。我们倾向于把教师看作课堂中的权威和儿童学习的控制者、管理者, 因而很容易就把教师作用的发挥与儿童的主动学习对立起来。实质上, 教师只是儿童学习的支持者、引导者和暂时的管理者, 她并不控制儿童的学习。因而, 这二者并不是此消彼长的关系, 而是相辅相成的:儿童在成人的鼓励下, 积极主动地与环境、 材料相互作用, 在此过程中, 成人随时依据儿童的需要提供支持与帮助。


02

杜威实用主义教育理论


在《民主主义与教育》一书中杜威对实用主义教育思想进行了全面细致地论述和完整丰富地表述。杜威的实用主义教育理论体系庞大、内涵丰富、教育见解独特,不仅是西方教育发展史上重要的理论流派,而且在世界教育理论中也占有重要的一席之地。但是,杜威的教育理论也存在着一定的缺陷,在一段时期内杜威的教育理论受到了人们的批判。比如:杜威的教育理论过于强调直接经验,可是知识种类很多,内容丰富多彩,学生很难都通过直接经验学习到。另一方面,在杜威的教育理论中要求教师有很强的能力,并且根据学生的发展调整自己的教学方法和教学内容;杜威强调学生主动地探索,要求学生本身具有较高的自觉意识和探索精神。而在实际的教学活动中,教师和学生难以达到如此高的境界,这需要高水平的教师和高素质的学生,且师生在学习过程中积极配合。

教育目的——教育无目的说
    
杜威认为“教育无目的”,他认为教育是促进人自身的发展和成长,不存在外在附加的教育目的,教育目的是一个历程,在这个过程中,学生学习知识,并且所学知识是与社会相联系的。对于杜威提出的“教育无目的”,我们在理解时,不能把此绝对化,而真认为他觉得教育没有目的,他只是认为教育的目的应该由教育这个系统内在去决定,对于外在的目的,比如社会、家长、学校决定的教育目的不能根本地促进学生的发展,也难以真正发挥教育的作用。外在的教育目的会让人忽视教育本身所具有的价值和功能,难以让人关注到学生这一教学活动的主体。

教育本质论

1、教育即生活
     
杜威结合自己的教学实践,注意到在传统教学中,人们忽视了学生所接受的教育与目前生活的关系,而过多地强调教育对以后的发展所具有的功能。因此,杜威的“教育即生活”强调教育不应该都是为了以后遥远的生活做铺垫,如何让教育改善儿童目前的生活环境情况更应该值得人们思考。教育应该关注儿童目前的生活环境,把现实的日常生活和教育融为一体,教育内容不应该脱离社会现实和社会环境。杜威所说的“生活”并不是社会所有的生活活动,他是指对学生成长有益、社会发展有利的生活。教育作为学生生活的一个重要组成部分,学生接受教育的过程也是一种生活化、社会化的过程。

2、教育即生长
     
杜威认为儿童的发展是一个连续不断生长的过程,儿童通过与外部环境的接触和认知,获得经验的增长。传统教育压抑了儿童本身的个性和天赋,强制地附加给儿童太多并不适合他们目前生长所需的东西。杜威提出“教育即生长”是对传统教育中不尊重儿童身心发展规律的做法的批判。因此,在教育过程中,教育者应该摒弃那些不符合儿童发展顺序和规律的非科学性的教学方式,让儿童主动的与外部条件接触。学生主动探究的过程也是一个不断成熟的历程,不断生长的过程。随着学生经验的增长,在不同的教育阶段,教师更应该关注到学生身心发展变化的情况,从而让教育更好地促进学生自我实现和个体社会化。

3、教育即经验的不断改造
     
在这本书中,杜威提到学生接受教育的过程是一种经验的增加和完善的过程,这种经验的获得可以提高其对未来生活的能力。杜威教育思想中的核心内容是“经验”,学生经验积累的过程也是一种知识获得的过程,是一个动态发展的过程,这种经验的获得可以提高学生适应社会生活的能力。由于成人的经验和学生的经验之间存在着明显的不同,教师不能以自己的经验来要求学生,而对学生自己经验是如何获得、如何运用没有根本的思考与研究。杜威更加强调学生在教育这一活动中的主动性和自己直接实践来学习知识,实现经验的不断增长,经验的不断改造。

图片


教学论

课程与教材

杜威指出课程内容应该是紧密结合社会现实和儿童的发展水平,课程是学生与社会相联系的一种媒介。因此,教材的选择对于学生的生长具有重要作用。教材内容的选择与安排应该包括自然科目和社会人文科目,通过课程的学习,学生了解到社会发展情况,而不仅仅只是知晓书本知识。杜威认为以学生为中心,考虑到学生的现有水平和发展需要是学校教材选择的一个重要准则,课程的设置应该考虑到学生的直接经验,让学生通过亲身体验得到经验的增长。在传统教育中,学校开设的课程是分科教学,是一种分科课程,杜威认为这种教学没有考虑到学生是一个有机整体,分科课程可能会让学生孤立地掌握一门知识,而不会知识的融会贯通。

做中学

“做中学”即学生自己在活动中实际操作,通过直接经验学得知识,实现经验的增长。杜威认为教育即经验的持续不断的改造和完善,这一经验增长的过程是通过学生自己探索来学习的,是从做中学,从活动中学习,而不仅仅只是局限于学校教材的内容。杜威认为在传统教育中,学生只是了解到一些知识,至于这些知识该如何运用,如何发挥,学生并不能很好的处理。“做中学”就是要改变这一现状,让儿童通过自己的主观与外部的客观条件相接触,教师在这一过程中是起引导作用,创设教育情景,提供激发学生思维的刺激物。

教学过程

在杜威看来,教学过程不仅仅是学生掌握知识的过程,更是训练学生思维能力的过程。杜威首先提出创设疑难的情景、确定疑难之处、分析解决疑难的方案、明确哪一种方案可以解决疑难、在实践中解决检验方案这五个培养学生思维的步骤,并且这五个步骤顺序可以根据实际情况进行相应地调整。杜威指出真正训练学生的思维能力是让学生自己亲自去思考,主动去探索解决疑难,这样才有效果。在思维五步骤的基础上,杜威提出了教学过程的五个步骤即“五步教学法”,分别是:为学生营造一种经验的情景、提供思维的刺激物、学生查找资料,分析和思考所需解决的问题、提出解决问题的假设、检验方法是否有效。在这个教学过程中,杜威注重教师的指引和帮助作用,学生才是这一教学活动的具体展开者。

教师与学生——学生中心

在传统教育中,整个教学活动的安排是根据教材内容,由教师进行组织,学生只是在那静静地听讲,被动地输入知识,至于这些知识学生是否能够理解、是否符合学生主体的发展需要,对此,教育者和社会其他人士并没有太多地关注。杜威认为教育不能只是传授书面知识,教学活动不能不考虑学生兴趣、能力、发展特点和生长规律。杜威对传统教学中将学生“排除”在教学活动设想之外的做法给予否定,他认为,教学活动的中心应该紧紧围绕学生的活动,学生是教学活动的中心,提出了与传统教育中“教师中心”迥异的“儿童中心”,一切教育活动围绕着儿童的需求开展。杜威的“儿童中心说”再次唤醒了人们对学生主体地位的关注,思考教师和学生这两大教学主体在教育中应该扮演一种什么角色,教学活动如何开展才能真正地为了学生。

德育论

在道德教育方面,杜威主要是对传统教育中直接德育教学的批判,对传统教育中德育教学没有考虑学生现有水平做法的驳斥。在杜威的整个教学思想中都强调学生直接经验、主动研究的重要性。同样,在德育教学中,杜威主张根据儿童的本能、兴趣进行德育教学,更加强调儿童自主进行德育学习。随着时代的发展,德育的内容可能不太一样,但是只要是对学生成长、社会发展有利的道德就是好的,学校的任务不在于如何进行道德教育,而在于如何让学生明辨是非,了解道德准则,知晓社会道德,培养有良知的社会公民。杜威反对传统的德育教学方法,认为单一学科教学中并不能让学生全面理解和运用德育,一切的活动都应该是学生学习道德知识的途径。


03
学习迁移理论
    
学习迁移学习的一种普遍现象,举一反三、触类旁通、闻一知十都是学习迁移,指一种对另一种学习的影响或习得的经验对其他活动的影响。传统的迁移理论主要有形式训练说、桑代克的共同要素说、贾德的概括化理论、苛勒的关系理论。

学习迁移的类型

图片

1、根据迁移的性质
     
正迁移即一种学习对另一种学习的积极影响。如学骑自行车有利于骑摩托车,举一反三,学了数学中的定理运用到物理中。
     
负迁移即一种学习对另一种学习的消极影响。如学骑自行车不利于骑人力三轮车、汉语拼音的学习阻碍英语的学习。

2、根据迁移发生的方向时间顺序
     
顺向迁移即先前学习对后继学习产生的影响。如学骑自行车有利于骑摩托车。
     
逆向迁移即后继学习对先前学习产生的影响。如学会骑摩托车后自行车骑得更好了。

3、根据迁移内容的抽象和概括水平不同
     
水平迁移(侧向、横向迁移)指同一抽象、概括水平的学习活动之间产生的影响。如学了苹果再学香蕉,学了三角形再学正方形。
     
垂直迁移(纵向迁移)指不同抽象、概括水平的学习活动之间产生的影响。如,先学习水果概念,能够促进对苹果、香蕉等概念的理解。

4、根据迁移内容的不同:

 一般迁移(非特殊迁移、普遍迁移):一种学习中所习得的一般原理、原则和态度对另一种具体内容学习的影响,如原理、原则、态度、方法、能力和习惯的具体应用。如勾股定理的运用。
      
具体迁移(特殊迁移):一种学习中习得的经验组成要素重新组合并移用到新的情境中。如学习了“石”对学习“磊”的影响,学习了英语26个字母进行英语拼写,会把一个基本动作用到新的舞蹈中。

基本理论

图片

1、形式训练说
      
形式训练说是最早的关于迁移的理论,以官能心理学为心理学基础,代表人物主要有德国的沃尔夫。形式训练说认为心理官能只有通过训练才能得以发展,迁移就是心理官能得到训练而发展的结果,迁移是无条件的、自发的。

2、共同要素说
      
桑代克认为,只有当两个机能的因素中有相同要素时,一个机能的变化才会改变另一个机能的习得。
 
3、经验类化理论
      
贾德指出,一个人只要对自己的经验进行了概括,就可以完成从一个情境到另一个情境的迁移。其在1908年所做的“水下击靶”实验,是概括化理论的经典实验。
 
4、关系转化理论
      
苛勒认为,迁移是学习者对情境中各种关系的理解和顿悟,所做的“小鸡觅食”实验是支持关系转换说的经典实验。
 
5、认知结构迁移理论
      
奥苏贝尔认为,认知结构可利用性高、可辨别性大、稳定性强就能促进对新知识学习的迁移。

教育启示
 
1、精选教材

教师应选择具有广泛迁移价值的,如学科基本结构。

 2、合理编排教学内容

如何把教材的内容按照他们之间的关系编排好,使之产生促进作用。
 
3、合理安排教学程序

合理编排的教学内容是通过合理的教学程序得以体现。
 
4、教授学习策略,提高迁移意识性

学习策略的水平会影响迁移水平。多教授学习策略。


04
期望理论

期望理论,别称“效价-手段-期望理论”,是北美著名心理学家和行为科学家维克托·弗鲁姆(Victor H.Vroom)于1964年在《工作与激励》中提出来的激励理论。弗鲁姆认为,人总是渴求满足一定的需要并设法达到一定的目标。这个目标在尚未实现时,表现为一种期望,这时目标反过来对个人的动机又是一种激发的力量,而这个激发力量的大小,取决于目标价值(效价)和期望概率(期望值)的乘积。

基本内容

期望理论的基本内容主要是弗鲁姆的期望公式和期望模式:

图片

1、期望公式

弗鲁姆认为,人总是渴求满足一定的需要并设法达到一定的目标。这个目标在尚未实现时,表现为一种期望,这时目标反过来对个人的动机又是一种激发的力量,而这个激发力量的大小,取决于目标价值(效价)和期望概率(期望值)的乘积。用公式表示就是:

图片

M表示激发力量,是指调动一个人的积极性,激发人内部潜力的强度;V表示目标价值(效价),是指达到目标对于满足他个人需要的价值;E是期望值,是指人们根据过去经验判断自己达到某种目标的可能性是大还是小,即能够达到目标的概率。

该公式说明:假如一个人把某种目标的价值看得很大,估计能实现的概率也很高,那么这个目标激发动机的力量越强烈。

经发展后,期望公式表示为:动机=效价×期望值×工具性

其中工具性是指能帮助个人实现的非个人因素,如环境、快捷方式、任务工具等。

2、期望模式

怎样使激发力量达到最好值,弗鲁姆提出了人的期望模式:个人努力→个人成绩(绩效)→组织奖励(报酬)→个人需要

在这个期望模式中的四个因素,需要兼顾几个方面的关系:

图片

①努力和绩效的关系。这两者的关系取决于个体对目标的期望值。期望值又取决于目标是否合适个人的认识、态度、信仰等个性倾向,及个人的社会地位,别人对他的期望等社会因素。即由目标本身和个人的主客观条件决定。

②绩效与奖励关系。人们总是期望在达到预期成绩后,能够得到适当的合理奖励,如奖金、晋升、提级、表扬等。组织的目标,如果没有相应的有效的物质和精神奖励来强化,时间一长,积极性就会消失。

③奖励和个人需要关系。奖励什么要适合各种人的不同需要,要考虑效价。要采取多种形式的奖励,满足各种需要,最大限度的挖掘人的潜力,最有效的提高工作效率。

④需要的满足与新的行为动力之间的关系。当一个人的需要得到满足之后,他会产生新的需要和追求新的期望目标。需要得到满足的心理会促使他产生新的行为动力,并对实现新的期望目标产生更高的热情。

理论评价

贡献

1、提出了目标设置与个人需求相统一的理论

期望理论假定个体是有思想、有理性的人。对于他们生活和事业的发展,他们有既定的信仰和基本的预测。因此,在分析激励雇员的因素时,我们必须考察人们希望从组织中获得什么以及他们如何能够实现自己的愿望。

2、是激励理论中为数极少的量化分析理论

这一理论并不满足于对问题的定性说明,还非常重视定量分析。它通过对各种权变因素的分析,正确说明了人们在多种可能性中所作出的选择。也就是说人们的行为选择通常是效用最大的,或者说人们的现实行为是其激励力量最大的行为选择。这不仅是激励理论的重要发展,同时在实践中也更具操作性。

谬误

1、期望值与效价概念混淆

期望值是指人们判断自己达到某目标以及这一目标满足需求的可能性的概率,也就是说“期望值=目标实现的可能性+目标满足需要的可能性”;而效价是指达到目标对于满足个人需要的价值,也就是说追求一个目标值不值得。

2、缺乏对行为意志过程的考量

期望理论在关注了人们行为的可能性和必要性对工作积极主动性影响外,却忽视了人们的道德意识、责权意识、规则意识、义务意识、优越意识等意志过程对人们工作积极主动性激发的关键作用。

3、适用范围具有局限性

期望理论是在需要确定目标确定下的激励理论,由此也就使得很多需求与目标难以确定的状况难以进行运用。

4、反对训练教育对员工积极主动性的基础作用

要获得所希望的行为,就必须在他表现出这种行为时,及时地给予肯定、奖励和表扬,使之再度出现。同样,想消除某一行为,就必须在表现出这种行为时给予负强化,如批评惩处。由此期望理论应该和条件反射理论的研究成果有一定关系。


05
心理社会发展理论

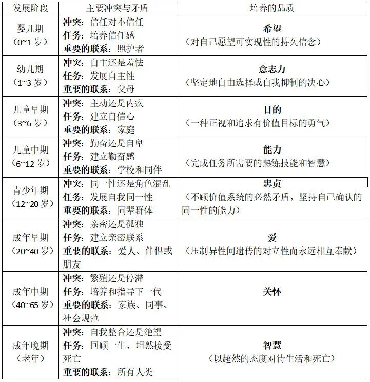
埃里克森认为,人要经历八个阶段的心理社会演变,这种演变称为心理社会发展(psycho-social development)。这些阶段包括四个童年阶段、一个青春期阶段和三个成年阶段。每一个阶段有这些阶段应完成的任务,并且每个阶段都建立在前一阶段之上,这八个阶段紧密相连。

理论提出
    
爱利克·埃里克森,美国精神病学家,著名的发展心理学家和精神分析学家。他提出人格的社会心理发展理论。埃里克森十分注重个人与环境的交互作用对人格的影响,认为人格是在个体与环境不断相互作用中发展成长起来的。他建构了个人发展的“心理社会性发展”模型。这个模型用他的新心理分析的观点和概念说明人的发展,并把这个发展过程扩展到人的一生。

图片

主要观点

图片
     
埃里克森认为,在人格发展中,个人与其周围环境的互动起着主导和整合的作用,每个人成长的过程都普遍经历着生理的、心理的以及社会事件的发展顺序,按一定的成熟度分阶段地向前发展。 
     
他认为个体在每个发展阶段都会面临特殊的任务,都会经历一次“心理—社会”危机,或者说矛盾冲突,只有个体解决这一冲突之后,才能顺利进入下一阶段,否则就会出现“困扰”乃至“停滞”。
     
埃里克森心理社会发展阶段论,又称人格发展八阶段论。他把个人的人格发展分为:婴儿期、幼儿期、儿童早期、儿童中期、青少年期、成年早期、成年中期、成年晚期8个阶段。

图片
      
在个人成长阶段中,埃里克森尤其强调青少年时期自我同一性的发展,认为这是自我发展的最关键环节。他把“同一性危机”理论用于解释青少年对社会不满和犯罪等社会问题上。
     
埃里克森认为个性发展和形成贯穿于人的整个一生,中年和老年期个性仍在变化。个性的发展是充满矛盾和冲突的,在矛盾和冲突中,个人的品质和人格得以形成。

教育意义或启示
      
埃里克森理论的教育意义十分突出。它指明了每个发展阶段的任务,并给出了解决危机、完成任务的具体的教育方法,有助于教师理解不同发展阶段的儿童所面临的冲突类型,从而采取相应的措施,因势利导,对症下药。
     
根据埃里克森的理论,小学儿童所面临的主要危机是“勤奋与自卑”之间的冲突,教师应该特别注意培养学生的勤奋精神,应多给予鼓励和肯定,少给予批评,使其充分体验努力带来的快乐。
     
中学阶段儿童主要面临的危机是自我同一性对角色混乱,教师应当给予学生足够的宽容,允许学生对未来进行不同的规划,鼓励其进行多种尝试。


06
建构主义理论

建构主义也译作“结构主义”,其最早提出者可追溯至瑞士的皮亚杰,其他建构主义理论的主要代表人物还有科恩伯格、斯滕伯格、卡茨、维果斯基等。

建构主义认为,知识不是通过教师传授得到,而是学习者在一定的情境即社会文化背景下,借助学习是获取知识的过程其他人(包括教师和学习伙伴)的帮助,利用必要的学习资料,通过意义建构的方式而获得。

随着多媒体计算机和Internet网络教育应用的飞速发展,建构主义学习理论正愈来愈显示出其强大的生命力,并在世界范围内日益扩大其影响。

知识观

1、知识不是对现实的纯粹客观的反映,任何一种传载知识的符号系统也不是绝对真实的表征。它只不过是人们对客观世界的一种解释、假设或假说,它不是问题的最终答案,它必将随着人们认识程度的深入而不断地变革、升华和改写,出现新的解释和假设。

2、知识并不能绝对准确无误地概括世界的法则,提供对任何活动或问题解决都实用的方法。在具体的问题解决中,知识是不可能一用就准,一用就灵的,而是需要针对具体问题的情景对原有知识进行再加工和再创造。

3、知识不可能以实体的形式存在于个体之外,尽管通过语言赋予了知识一定的外在形式,并且获得了较为普遍的认同,但这并不意味着学习者对这种知识有同样的理解。真正的理解只能是由学习者自身基于自己的经验背景而建构起来的,取决于特定情况下的学习活动过程。否则,就不叫理解,而是叫死记硬背或生吞活剥,是被动的复制式的学习。

学习观

1、学习不是由教师把知识简单地传递给学生,而是由学生自己建构知识的过程。学生不是简单被动地接收信息,而是主动地建构知识的意义,这种建构是无法由他人来代替的。

2、学习不是被动接收信息刺激,而是主动地建构意义,是根据自己的经验背景,对外部信息进行主动地选择、加工和处理,从而获得自己的意义。外部信息本身没有什么意义,意义是学习者通过新旧知识经验间的反复的、双向的相互作用过程而建构成的。

3、学习意义的获得,是每个学习者以自己原有的知识经验为基础,对新信息重新认识和编码,建构自己的理解。在这一过程中,学习者原有的知识经验因为新知识经验的进入而发生调整和改变。

4、同化和顺应,是学习者认知结构发生变化的两种途径或方式。同化是认知结构的量变,而顺应则是认知结构的质变。同化-顺应-同化-顺应……循环往复,平衡-不平衡-平衡-不平衡,相互交替,人的认知水平的发展,就是这样的一个过程。

学习不是简单的信息积累,更重要的是包含新旧知识经验的冲突,以及由此而引发的认知结构的重组。学习过程不是简单的信息输入、存储和提取,是新旧知识经验之间的双向的相互作用过程,也就是学习者与学习环境之间互动的过程。

学生观

1、建构主义强调,学习者并不是空着脑袋进入学习情境中的。在日常生活和以往各种形式的学习中,他们已经形成了有关的知识经验,他们对任何事情都有自己的看法。即使是有些问题他们从来没有接触过,没有现成的经验可以借鉴,但是当问题呈现在他们面前时,他们还是会基于以往的经验,依靠他们的认知能力,形成对问题的解释,提出他们的假设。

2、教学不能无视学习者的已有知识经验,简单强硬的从外部对学习者实施知识的“填灌”,而是应当把学习者原有的知识经验作为新知识的生长点,引导学习者从原有的知识经验中,生长新的知识经验。教学不是知识的传递,而是知识的处理和转换。教师不单是知识的呈现者,不是知识权威的象征,而应该重视学生自己对各种现象的理解,倾听他们时下的看法,思考他们这些想法的由来,并以此为据,引导学生丰富或调整自己的解释。

3、教师与学生,学生与学生之间需要共同针对某些问题进行探索,并在探索的过程中相互交流和质疑,了解彼此的想法。由于经验背景的差异的不可避免,学习者对问题的看法和理解经常是千差万别的。


07

艾宾浩斯遗忘曲线理论


在日常学习中,我们会经常遇到遗忘的情况,昨天记住的单词和词组,今天却背不出来、写不出来;刚刚阅读过的书籍,却忘记放在了哪里……诸如此类的遗忘现象,在现实中举不胜举。对此类遗忘的现象,联邦德国有一个叫艾宾浩斯的心理学家对此进行了深入研究。研究后,得到了著名的艾宾浩斯遗忘曲线。

艾宾浩斯曲线
    
 “艾宾浩斯曲线”,也被称为“记忆保持曲线”,是由德国心理学家郝尔曼·艾宾浩斯从实验中得出的记忆保持规律的曲线。人在接受新信息的时候,会在脑海里形成一段记忆,如果不及时复习,记忆随着时间的推移会开始遗忘。那么,遗忘是怎样进行的? 遗忘有没有规律可言?艾宾浩斯用一些无法拼出的单词和没有意义的字母的组合对受试者进行了实验,得出了人在记忆无意义音节时遗忘的规律。
     
在研究和实验中艾宾浩斯发现人在大脑记忆的过程中会形成三种不同性质的记忆,分别是短时记忆、短暂记忆和想象记忆。短时记忆的记忆保持时间大约是2~4秒之内。短暂记忆是那种上课的时候可以回答上来,回到家就会忘记的记忆。在短时记忆和短暂记忆消失的过程中,会产生一种想象记忆,可以把它想象成一种可以持续较长时间的记忆痕迹。想象记忆曲线,其中一个最高点代表记忆的最强点,在最强点,记忆的效率是最高的。艾宾浩斯根据这个理论和一些实验,得出在以下的记忆时间点复习是最有效的。具体如下: 

第一个记忆时间点: 5 分钟; 
第二个记忆时间点: 30 分钟; 
第三个记忆时间点: 12 小时;
第四个记忆时间点: 1 天; 
第五个记忆时间点: 2 天; 
第六个记忆时间点: 4 天; 
第七个记忆时间点: 7 天; 
第八个记忆时间点: 15 天。

遗忘的进程

1、遗忘先快后慢
     
识记材料后在头脑中保持材料的数量随时间的延长而递减,在识记后的短时间内特别迅速,遗忘最多。

2、遗忘不平衡
     
保持数量随着时间的延长渐趋稳定,遗忘的速度逐渐缓慢,总的趋势是最初忘得快,忘得多,以后忘得慢,忘得少。

图片
图片

在学习中的应用

及时复习与经常复习相结合

根据遗忘“先快后慢”的规律,及时复习能够延缓识记后立即出现的快速遗忘,及时复习后并不能万事大吉,还应该有计划地经常复习,这样才能使记忆的神经经常处于复活状态,以便更好地巩固学到的知识。

反复阅读与尝试回忆相结合

在对复习材料没有完全熟记之前就积极地尝试回忆,遇到回忆不起来的部分再阅读,这就是反复阅读与尝试回忆相结合的方法,这是一种积极主动的复习方法,能够及时发现哪些记住了,哪些没有记住,使复习更有目的性。

复习的方法要多样化

单调的复习方法会产生疲劳和消极的情绪。多样化的复习方式动员多种感官协同参与,使复习过程成为看、听、说、做相结合的有趣活动,能够大大改善复习的效果。同时要做到科学用脑、劳逸结合。学习时间长了,就会引起大脑神经疲劳,从而降低记忆的效率。这时如果让大脑积极休息一下,就会迅速提高大脑活动的机能,从而防止遗忘。另外,适当睡眠也是科学用脑、提高学习效率的必要措施。

养成自我检查的习惯

要重视培养学生自我检查的习惯和能力。一方面老师要及时对学生进行检查,如提问、作业和考试;另一方面学生要养成自我复述、自问自答或互问互答的习惯。这些方法都将有助于提高学习效果。

掌握科学的记忆方法

要培养和提高记忆的目的性和自觉性,有目的的学习、自觉的学习,是增强记忆的内在驱动力,它可以让学生在学习时处于积极主动的状态,增强学习的责任感和使命感,自觉养成良好的学习习惯。可以尝试语言表扬、小小物质奖励,刺激学生想学习好的潜能,让学生对学习多一分信心和自信。


08
合作学习理论

合作学习 (cooperative learning) 是20世纪70年代初在美国兴起的教学理念,其研究者从社会学和心理学的角度研究学习者学习活动中各种因素的作用, 从而提出在教学活动中要进行合作学习的理论。根据这一理论,在教学活动中应鼓励全体学生共同进行学习, 加强学生之间的相互交流, 从而达到全体学生共同发展、师生教学相长的目的。

主要理论及观点

合作学习理论的代表人物主要有美国的罗伯特·斯莱文 (Robert Slavin)、约翰逊兄弟 (David W. Johnson, Roger T. Johnson) 和斯宾塞·卡甘 (Spencer Kagan)。他们的共同之处是在教学活动中学生以小组为单位进行学习。不同的合作学习理论者研究了合作学习不同的方面。

1、罗伯特·斯莱文

罗伯特·斯莱文在《合作学习与学生成绩》一文中论述了六种理论:四种主要理论和两种次要理论;他在《合作学习与学生成绩研究:我们了解了什么, 我们还需要了解什么》中着重阐述了动机理论、社会凝聚力理论、认知发展理论和认知精致化理论这四种合作学习理论。

动机理论强调学生学习活动中的目标结构及奖励结构;凝聚力理论认为合作学习对成绩的影响主要受小组凝聚力的影响;认知理论认为, 因为信息在脑海的处理过程的原因, 学生围绕某种教学任务的相互交流会促进他们对关键概念的掌握。

认知理论可分为认知发展理论 (cognitive developmental theory) 和认知精致化理论 (cognitive elaboration theory)。认知发展理论指的是独立解决问题时所能达到的实际发展水平与通过成人的指导或与能力更强的同伙合作解决问题所能达到的潜在发展水平之间的距离;认知精致化就是对正在学的信息知识进行推敲、阐述, 添加更多的更详尽的信息, 与已有信息进行联系或产生新的与所学信心有关的信息, 从而建立得到新信息的通道而达到加深记忆的目的。

斯莱文认为合作学习会增加深入的思考, 增加发表和听取意见的机会, 这就潜在地增加了理解的深度、论证的质量, 促进了精确的长久记忆。

2、约翰逊兄弟

约翰逊兄弟在《合作学习与社会互赖理论》一文中则将合作学习理论分为认知发展理论、社会行为理论和社会互赖理论。

社会互赖理论指的是在学习活动中, 小组成员间通过建立积极的相互依赖关系来促进学习成绩的一种理念。他认为, 积极的互赖关系建立之后, 小组成员就会相互鼓励进行学习, 合作学习就会起到促进积极学习的作用。

约翰逊将社会互赖分为三种情况:积极的社会互赖、消极的社会互赖、没有社会互赖。积极的互赖会促进相互的积极影响作用, 消极的互赖会导致反面的互相作用, 没有互赖则会出现无相互作用。这三种情况中只有积极的社会互赖会促进大家为共同的学习目标共同努力学习。

理论依据

互动观

合作学习的互动观是建立在对现有教学互动观的反思基础上的,是对现代教学互动观的一种发展。合作学习论认为,教学过程是一个信息互动的过程。教学中的互动方式大致呈现为四种类型:一是单向型,教师是信息发出者,学生是信息接受者;二是双向型,强调双边互动,及时反馈;三是多向型,强调多边互动,共同掌握知识;四是成员型,强调教师作为小组中的普通一员与其他成员共同活动。

图片

目标观

合作学习是一种目标导向活动。合作学习认为,学习是满足个体内部需要的过程。从合作学习的整个过程看,其情意色彩渗透于教学过程的各个环节之中。尤其是在小组合作活动中,小组成员之间可以互相交流,互教互学,既充满温情和友爱,又通过互相关心而满足了归属的需要。

师生观

合作学习认为,学生与教学内容之间的矛盾是教学的主要矛盾。教学中的教师与学生、教师与教学内容等矛盾,是从属性的次要矛盾。因此,合作学习提倡教师当好“导演”,学生当好“演员”。合作学习从学生主体的认识特点出发,把“导”与“演”进行了分离与分工,把大量的课堂时间留给了学生,使他们有机会进行相互切磋,共同提高。

形式观

合作学习采用了班级授课与小组活动相结合的教学组织方式。在教学形式上,合作学习强调以集体授课为基础,以合作学习小组活动为主体形式。我国的合作学习基本流程可归纳为:合作设计→目标呈现一集体讲授→小组合作活动→测验→反馈与补救。由此可见,教师的授课是合作学习策略中必不可少的组成部分。

评价观

合作学习把“不求人人成功,但求人人进步”作为教学所追求的一种境界,同时也将之作为教学评价的最终目标和尺度,将常模参照改为标准参照评价,把个人之间的竞争变为小组之间的竞争,把个人计分改为小组计分,把小组总体成绩作为奖励或认可的依据,形成了“组内成员合作,组间成员竞争”的新格局,使得整个评价的重心由鼓励个人竞争达标转向大家合作达标。

总结

合作学习以现代社会心理学、教育社会学、认知心理学、现代教育技术学等理论为基础,以研究与利用课堂教学中的人际关系为基点,以目标设计为先导,以师生、生生、师师合作为基本动力,以小组活动为基本教学形式,以团体成绩为评价标准,以标准参照评价为基本手段,以大面积提高学生的学业成绩、改善班级内的社会心理气氛、形成学生良好的心理品质和社会技能为根本目标,是一种极富创意与实效的教学理论与策略体系,值得大家予以关注和研究。


09
非指导性教学理论

非指导性教学理论是由美国当代人本主义教育家、心理学家罗杰斯提出的。这一教学理论注重学生以往的经验,把教学重心定在学生的学习活动上,把教学过程规定为学生内在经验的形成和生长,突出学生在教学过程中的主体地位。

主要观点

1、批判传统教学的弊端
     
他描绘了传统教学的几种主要特征:教师是知识的拥有者,学生是容器;教师拥有权力,学生是服从者;教师是权威,在班级中处于中心地位;学生无权选择课程,并且好奇心受到限制。

2、提出了“以学生为中心”的教学观
     
罗杰斯主张,废除教师中心,提倡学生中心;学生中心的关键,在于使学习具有个人意义。人人都有学习的动力,都能确定自己的学习需要,之所以不能这样,是因为受到学习的束缚。教学就是要把学生解放出来,推动学生个性的充分舒展;教师不是教学生怎样学,而是由学生自己决定怎样学。在学习中,教师只是顾问、参与者,而是以学生以中心。

3、提出要建立和谐的师生关系
     
罗杰斯要求教师对学生要抱有以下几种情感态度:真诚、接受、同理心。

  • 真诚:真诚地对待学生,去掉一切伪装面具;
  • 接受:给予学生充分的信任,对学生体现自身价值的思想和感情给予认可,相信学生能够充分发挥自己的潜能;
  • 同理心:理解并尊重学生的思想和情感,给予关爱与热情,使学生有安全感。

4、主张有意义的自由学习观
     
非指导性教学”反对传统的向学生灌输知识和材料的“无意义学习”, 认为这种学习只涉及心智, 而不涉及感情或个人意义, 是一种“在颈部以上发生的学习”。非指导性教学”强调学习内容要考虑学生的需要、愿望和兴趣, 这样才会产生与学生密切相关的“有意义学习”。
     
罗杰斯认为“有意义学习”不仅仅是简单积累知识的学习, 而是一种与每个人各部分经验都融合在一起的学习, 涉及身心全方位发展的学习,通过有意义学习, 个体的行为、情感、个性等各方面都会获得发展。意义学习是一个变化发展的过程, 它不在于学到知识的多少, 而在于学会学习, 在于感受各种经验。

教学模式

非指导性教学具有如下特点:

①重视课堂气氛,把气氛看成是比技能更重要的教学因素;
②围绕着发展学生个人或者小组的目标而进行,教学总是以“我们今天希望讨论什么或者做什么”这一类问题为开端;
③教师发挥促进者作用,放弃传统教育中替代学生思考的指导,教学目标是促进学生的自我实现。

结合它的特点,教学模式的过程总结为以下几点:

  • 确定辅助情境:教师鼓励学生自由地表达自己的思想、情绪
  • 探索发现问题:教师在鼓励学生表达积极和消极的情感上,明确学生情感问题
  • 发展洞察力:由学生发表自己对问题的看法,教师启发学生从多角度观察、分析问题,使学生观察、分析问题的能力有所发展,学生逐步形成自己的见解
  • 规划和决策:学生对有关问题作出规划和决策。教师在此阶段作出与自己期望相一致的决策,并引导学生积极行动
  • 整合:学生报告他采取的行动,进一步获得分析和解决问题的能力,并且规划日益完善的积极的行动

小结
       
罗杰斯认为任何个人都具有自我实现的倾向, 这种倾向是人要实现固有能力的需要。所以“非指导性教学”强调学生的主体地位, 倡导以学生为本的教育理念。但这种教育理论也充满了主观色彩, 只强调个人的自我实现能力, 否认了外在因素在自我实现中的作用, 在发现自我的境遇中过分强调进行个人的自由发展,这是一种主观唯心主义的教育观。我们要具有科学思考和批判的精神, 去粗取精, 在实践中不断地对“非指导性教学”进行创新。


10
全面和谐发展教育思想

苏霍姆林斯基是前苏联著名的教育学家,他通过30多年的教育教学与管理的经验,建立起了他最具代表性的教育思想——全面和谐发展教育思想。当前,素质教育是我国教育改革的重点方向,其主要目的就是实现学生的全面和谐发展,这与苏霍姆林斯基的教育思想有异曲同工之妙。无论从教师、家长还是学生的角度来看,苏霍姆林斯基全面和谐发展的教育思想对我国当前的素质教育和教育改革有着重要的现实意义。

全面发展的内涵

1、德育

德育当从小开始,德育包括公民精神教育、培养高尚的道德情感和正确的道德信念以及确立崇高的道德理想。基于对生命的敬仰和对人的研究,他认为,道德是照亮全面和谐发展的光源, 只有当丰富的道德性这一条主导的红线始终贯穿正在形成的个性对待周围自然环境和社会环境的态度之中时,学校的精神生活才能成为现实的教育力量。所以从学校培养出来的人不论从事任何工作都首先应该是道德高尚的人。

2、智育

智育的内容包括掌握科学知识、发展智力和培养智能。智育在苏氏的教育思想中处于不可或缺的重要位置,在他看来,在教育中如果避开至于不谈或是否定智育在整个过程中的重要性,那无异于缘木求鱼,无法达到教育的最终目的。在传统的教学论中,智育只是知识的简单获得与积累,苏氏则突破这一传统观点, 认为智育应当是随着知识的积累逐渐积累并形成科学的世界观,而不能只是简单的物理的堆积。成为全面和谐发展的人之所以要进行智育的培养,不仅仅是为了自己在运用知识的过程中减少盲目,提高劳动效率,更好地满足自身对物质的内在需求,而且因为能够更好地辨别和吸收优秀的文明成果,开阔视野,滋养内心世界以满足自身对精神文化的需求。

3、体育

苏霍姆林斯基认为,学生的脑力劳动乃至整个精神生活很大程度上取决于孩子的健康水平,良好的健康状况在很大程度上与精神生活密切相关。受教育者在接受教育的过程中,如果只会机械地学习书本知识、死读书,那么他的智力发展和身体素质会受到损害, 进而影响到他对学习的兴趣和对知识的渴望。苏氏认为“不经常关心孩子体质的增强,就不能想象有成效的教育。患有疾病和身感不适的孩子有时仅仅因此而没法接受教育”。因此,教育者不应将体育与其他方面相剥离,应该把体育与其他方面进行有机的联系然后再进行考察。体育不应该只是运动课程,更多的应该包括对学生作息、饮食制度的合理管理。因此在苏氏的教育思想中,总是把保护学生健康和体育同时提出,并把身体的发展和精神的发展相提并论。

4、美育

美育在苏氏的全面发展思想中具有特殊重要的意义。苏氏认为 “美, 是道德纯洁、 精神丰富和体魄健全的强大的源泉”。美育不仅是全面发展教育的一个组成部分,而且,脱离了美育,其他方面的教育也就不能进行。美育的形成使得受教育者能对道德高尚与否、 体魄健全与否、 智力完善与否做出判断, 并且教会受教育者认识和感受美, 并从中汲取美好的方面,从而树立自身的美。

5、劳动教育

在劳动教育方面,苏氏出于对当时社会状况的判断,针对严重的升学与就业矛盾,苏氏在其全面发展教育思想的相关文章中提到,“应当使接受了中等教育的毕业生做好劳动的准备,安置他去从事工人和农民的普通的、粗重的平凡的劳动。要培养他把自己的一生贡献给劳动的愿望、志向和向往”。进而,苏氏提出了劳动素养这一范畴,即“不仅包括完善实际技能和技巧,掌握技艺,而且包括劳动在人的精神生活中的作用和地位,包括劳动创造活动的智力充实性和完满性、道德丰富性和公民目的性;还指一个人达到了主要的精神发展阶段:他感到缺少为大众谋福利的劳动就无法生活”。

和谐发展的内涵

和谐发展,是对德智体美劳各方面全方位发展的补充和完善。和谐发展要求将得到充分发展的各个方面相互联系并进行有机统一。也即,得到完全发展的德育、智育、体育、美育以及劳动教育应该是相互联系而且协调的,不是互不相干、毫无联系的。

和谐发展,还有另一层含义,即:“天赋”与“全面”之间的和谐。不可否认的是,在教育史上以及当前教育现状中, 天赋的发展与五育的全面发展并没有达到一个和谐的程度,而是存在两个极与极的抗衡,以一方来否定另一方。如前苏联提倡教育的“大面积丰收”,对培养尖子学生和因材施教持否定态度;再如部分教育者认为对受教育者进行的全面发展是不切实际的, 而且会埋没那些具有天赋的人才。其实,苏氏认为全面的发展与天赋的开发并非互不相融的两个方面,全面发展是一个更具开放性和包容性的范畴,其本身就包含着对受教育者天赋的开发,这两者是一般与特殊的关系、是相互促进相辅相成的关系。此外,苏氏针对当时苏联教育对二者关系的曲解, 联系他在教学实践中遇到的有关全面发展的难题, 创造性地将对受教育者天赋的开发当作全面发展的突破点,即尝试将学生在某领域中的天赋激发出来,以此来形成学生的自信和自豪感,并以此为基础,带动学生其他方面的发展。

图片

教育启示

教育者方面

教育者水平和素质的高低,是直接影响应试教育能否向素质教育转轨成功的关键,学校拥有较高的师资水平,素质教育就成功了三分之一。在教育教学的过程中提高自身的工作水平和文化素养,是作为一名合格教育者的表现。其次,教育者的职业道德和修养也是极其重要的。苏霍姆林斯基曾说过,学校是思维的发源地, 这就需要教育者在拥有丰富知识才能的同时,还要具有创造力和对教育事业的热爱,用创造力来激发学生对科学文化知识的渴望, 用对教育事业的热忱来爱孩子。热爱教育,热爱儿童,关心每一个受教育者的健康成长,这些都是苏氏在从事教育事业中所体现出来的。

家长方面

家长在孩子成长过程中的启蒙作用是其他任何角色所无法取代的,孩子的品行能够直接反映出家长的品德和素养。在受教育者接受教育的过程中,只有在家长与教师、学校共同参与配合和相互理解的条件下, 受教育者才能够更好地接受教育。如果失去家长的启蒙或是家庭的和谐,那么他就可能失去快乐以及进一步发展的动力。家长是孩子的第一任老师,在一个家庭中家长与孩子之间的有效沟通, 能够对孩子五育的发展和品格的塑造起到奠基作用。苏氏在带领他的教师团队进行教学研究的过程中认识到, 学校教育如果没有家庭和家长的启蒙,那么孩子的发展就会有所缺失,而此时教育者无论有多努力都无法弥补这一缺陷。随着国家的快速发展,只会读书和应试的学生远远无法满足时代的要求, 家长作为孩子最初的老师,应改变只读圣贤书的旧思想,做好启蒙教育,多为孩子提供发展空间,这样才有可能孩子在踏入社会之后能够顺利应对并充分发挥自己的潜能。

受教育者方面

学生作为受教育者并不是被动的,而是具有主观能动性的个体。苏霍姆林斯基指出,受教育者如果只是被动地享用已有的被提供的物质或精神财富,那么教育过程就不可能完成,真正的教育应当被劳动和创造所赋予。这就要求受教育者在接受教育的过程中,应该发挥主观能动性,积极配合教育者及家长, 主动培养自己的学习能力和积极向上的良好精神。此外, 还要在学习过程中具有创造性和上进心,认真对自己负责。还要对自己进行正确的定位,以准确的自我评价和认识为基础,对自己的各个方面进行完善和提高。这是一个飞速发展着的时代,是信息爆炸的时代,知识总量以惊人的速度增长,新的时期对受教育者提出了新的要求,要求受教育者能以所学的科学文化知识为基础,学会扬与弃,更新知识储备,追赶社会的发展速度。这种自我提升是教育者、家长或其他教育过程参与者所无法给予的, 这对每一个受教育者的全面和谐发展有着内在的并且永久的提升作用。


11

教学过程最优化理论


尤里·康斯坦丁夫·巴班斯基(1927-1987),苏联教育科学院院士、副院长,苏联著名教育家、教育学博士,他把现代控制论、系统论观点用于教学论研究,提出教学过程最优化的理论。教学过程最优化理论可概括为“以最小代价取得相对最好的教育效果”,它是把教学过程看成一个系统,综合地研究教学过程,有助于我们找到全面提高教学质量的途径,对教师的教学活动具有指导意义。

理论解释

教学过程最优化是指在全面考虑教学规律、原则、现代教学形式和方法的情况下,在全面考虑教学系统的特征及其内外部条件的基础上,组织对教学过程的控制,以保证过程在最优化的范围内发挥从一定标准来看最有效的作用。

图片

该理论可以具体地理解为教师合理地选择能体现教养、教育和发展三者相结合的教学任务,并在此基础之上采取在自身条件范围之内的最有效的教学组织形式和教学方法,在一定条件下,使每个学生的学习潜力得到最大限度的发挥,使教育教学可以达到最好的效果。

注意:教学过程最优化理论中的“最优化”不是绝对的,不是一种固定的模式或标准,而是相对的、有条件的。

教学程序

图片

巴班斯基将教学理论应用于教学实践, 形成了一套行之有效的教学程序。这个程序共有四个环节,具体如下:

1、合理设计教学任务

教师在设计教学任务时要注意教育、教养和发展三者的结合,根据学生自身发展的特点和各个阶段心理发展的规律,在教学中做到教育、教养、发展学生,并落实为具体的教学任务。

2、选择最合理的方案

在这一阶段教师要完成两个任务。第一,选择教学内容。确定了教学任务以后,教师要根据教学任务,依据教学大纲和教科书的要求,确定一定的教学内容,有计划、有目的、有组织地对学生进行教育。第二,采用合理的教学形式和教学方法。教学应该采用多元的教学形式,采取区别教学,把全班教学、小组教学和个别教学三种教学形式有机结合起来。

此外,巴班斯基将教学方法分为三大类:关于教学认识活动的组织和进行的方法;关于激发学习兴趣和学习义务感、引起学习动机的方法;关于检查和自我检查的方法。教师需分析各种方法的利弊,选择最合理的方法,并注意多种方法的综合运用。教师要依据一定的教学条件和教学情景,掌握在条件允许的范围内选用最优化的教学形式和教学方法的能力。

3、实施所选择的教学方案

在教学方案的实施中,教师要不断地观察、分析学生,在过程中既要强调教师的主导作用,也要重视学生的主体地位。学生的个性是最优化的重要条件,教师之间要不断进行“教育会诊”,以对学生有更好了解、研究和把握。

4、评价教学效果和分析所花费的时间、精力和费用

教学过程的评价不是目的,而是为教师以后更好地教学做准备。评价教学过程最优化的标准为效果标准和时间标准。效果标准是指每个学生在教养、教育和发展上都达到符合自身最近发展区的实际学习可能性的水平。时间标准是指教师和学生均应遵守学校卫生学及相关文件为之规定的用于教学和家庭作业的时间定额。教师要依据这两方面的标准对教学效果进行终结性评价,以便改进教学。

注意:巴班斯基的最优化教学程序是一个不断循环的系统,四个部分之间相互联系,不可分割。教师在具体的教学过程中要灵活地运用,切不可生搬硬套。

理论评析

理论特点

教学过程最优化理论是在马克思主义哲学总的方法论基础上, 引进现代科学方法论, 吸收教育科学的最新研究成果而形成的。概括起来该理论具有如下特点:

(1)继承性与创新性相结合;
(2)理论性与实用性相结合;
(3)全面性与针对性相结合;
(4)具有坚实的科学基础。

积极意义

(1)巴班斯基的教学过程最优化理论有效地解决了学生学业负担过重的普遍问题;
(2)巴班斯基的教学过程最优化理论强调对学生进行综合教育;
(3)在教育研究中引入辩证的系统方法, 提高了教育研究的方法论水平, 拓宽了教育研究的视野;
(4)有利于教师主导作用的充分发挥。

局限性

(1)政治色彩浓重,在引用马列主义经典著作上有贴标签的倾向;
(2)在教育教学目标上,过于强调社会发展需要,忽视学生个体发展的需求;
(3)在师生关系上,过于强调教师主导作用的发挥,忽视学生的主体地位;
(4)在教学内容的选择上,将课程内容局限于现有教材,对其他课程资源有所忽视,而且片面强调忠实课程取向,缺乏课程创生思想;
(5)以效率为教学最优化的最高标准,且技术化倾向严重,有一定的机械性;
(6)理论本身尚不完善,而且还存在一些内在的矛盾;
(7)方法与步骤过于繁琐,对于普通教师来说掌握起来有相当难度;
(8) 适用范围有限制,仅适用于学校教育中的班级授课制这一种学习形式,在学前教育、成人教育、职业教育、家庭教育、自我教育等其他教育形式中难以适用。

未来发展

首先,要进一步完善理论;
其次,要进一步体现学生的主体地位;
第三,与时俱进,进行信息化教学环境下的教学教育过程最优化研究;
第四,调整研究思路,改进研究方法,提高研究水平,进而促进教学最优化理论的发展。


12
认知结构学习理论

认知结构学习理论最早起源于德国的格式塔心理学派所提出的学习的完形说,完形说认为学习并不是桑代克所说的刺激与反应间的联结(S—R),而是学习主体通过顿悟,能动地构造完形的过程。布鲁纳后来用明确清晰的“认知结构”取代了抽象、含糊的“完形”概念,形成了认知结构学习理论。

主要观点

1、学习观

(1)学习的实质是主动的形成认知结构
     
布鲁纳认为,学习的本质不是被动地形成刺激—反应的联结,而是主动的形成认知结构。学习者不是被动地接受知识,而是主动地获取知识,并通过把新获得的知识和已有的认知结构联系起来,积极地建构其知识体系。

(2)学习包括获得、转化和评价三个过程

  • 获得:学习活动首先是新知识的获得。
  • 转化:我们可以超越给定的信息,运用各种方法将它们变成另外的形式,以适合新任务,并获得更多的知识。
  • 评价:评价是对知识转化的一种检查,通过评价可以核对我们处理知识的方法是否适合新的任务,或运用是否正确。因此,评价通常包含对知识的合理性进行判断。

2、教学观

(1)教学的目的在于理解学科的基本结构
     
由于布鲁纳强调学习的主动性和认知结构的重要性,所以他主张教学的最终目标是促进学生对学科结构的一般理解。所谓学科的基本结构,是指学科的基本概念、基本原理、基本态度和方法。因此,布鲁纳把学科的基本结构放在设计课程和编写教材的中心地位,让它成为教学的中心。

(2)教学过程的原则

  • 动机原则:所有学生都有内在的学习愿望,内部动机是维持学习的基本动力。学生具有三种最基本的内在动机,即好奇内驱力(即求知欲)、胜任内驱力(即成功的欲望)和互惠内驱力(即人与人之间和睦共处)。
  • 结构原则:任何知识结构都可以用动作、图像和符号三种表象形式来呈现。动作表象是借助动作进行学习,无需语言的帮助;图像表象是借助图像进行学习,以感知材料为基础;符号表象是借助语言进行学习,经验一旦转化为语言,逻辑推导便能进行。
  • 程序原则:教材的难度与逻辑上的先后顺序,必须针对学生的心智发展水平及认知表征方式,做适当的安排,以使学生的知识经验前后衔接,从而产生正向学习迁移。
  • 强化原则:教师在教学过程中应注意通过反馈使儿童知道自己的学习结果,并使他们逐步具有自我矫正、检查和强化的能力,从而强化有效的学习。

图片

3、学习的方法
    
布鲁纳主张,学习知识的最佳方式是发现学习。发现学习是指以培养探究性思维方法为目标,学生利用教材或教师提供的条件自己独立思考,自行发现知识,掌握原理和规律的学习方式。

拓展延伸

布鲁纳的学习与教学理论也有一定的局限性,主要包括以下几个方面:

(1)完全放弃知识的系统讲授,而以发现法教学来代替,夸大了学生的学习能力,忽视了知识学习活动的特殊性。

(2)布鲁纳认为“任何科目都可以按某种正确的方式教给任何年龄的任何儿童”,这是无法实现的,违背了学生身心发展的阶段性、个别差异性。

(3)发现学习的运用范围有限,且耗时过多,不经济,不宜在短时间内向学生传授一定数量的知识和技能。

教育意义或启示

1、引导学生发现
      
在学校的教学过程中, 发现学习强调教学的主体应该从教师转移到学生身上。学生是作为一个主体参与获得知识的全过程的, 不论是认识一个式样, 还是掌握一个概念, 不论是解决一个问题, 还是发明一个科学理论,都是学生主动地对进入感官的事物进行选择、转换、储存和应用的过程。因此, 教师的教学不应使用讲授法, 使学生处于被动接受知识的消极状态, 而应该是假设式地引导学生自己去发现, 让学生利用所提供的材料和信息, 亲自去发现应得的结论和规律, 成为一个“发现者”。

2、培养良好的学习动机
      
要使学生形成正确的学习动机, 还要把学生的兴趣吸引到学习本身上来, 其中一个重要的手段就是教师要做好引导者, 把教学工作做好, 使教学过程趣味化、积极化。教师要使教的东西值得学生学, 使学生更多地卷入教学过程;教师要把教学看成是引导学生发明创造的行动, 要努力把想要传授给学生的东西变成学生自己思维的对象。


Produced By 大汉网络 大汉版通发布系统