全国职业教育先进单位

全国教育系统先进集体

全国重点中等职业学校

案例分享:生成式人工智能(AI)在课堂教学中的应用

来源:发布时间:2024-11-01

  生成式人工智能是一种能够生成新的数据或内容的人工智能技术,如文本、图像、音频、视频等。这类技术通常涉及机器学习、自然语言处理、计算机视觉等领域的算法和模型。

    人工智能时代的生成式课程,是指教师和学生通过与生成式AI的思维链式对话,动态生成新的学习内容,包括文本、图片、音频、视频、代码等,改变了教与学活动的方式,重塑课程资源与教学结构。生成式课程的学习内容和课程资源是在人机互动对话进程中生成的,可以是在课堂教学前(备课环节),可以是在课堂教学环节,也可以在个性化学习环节,评估分析环节等,教师可以在备课环节进行取舍重组,迭代优化,这是事先可以规划的,如果是课堂即时生成的过程也是无法预知的,这种智能化的生成方式,颠覆了教师对传统课堂的认知模式和教学方式,运用得当,将成为我们教师的“新质生产力”。举几个实例供大家参考:

一、课前准备(备课环节),通过大算力大数据预训练的大模型生成教学设计:

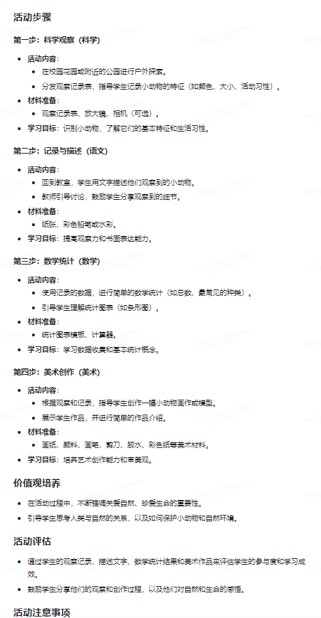
Q:请为一年级的学生设计一个跨学科学习活动,要求包含科学、美术、语文、数学等学科,激发学生积极的观察身边的小动物,并培养关爱自然,珍爱生命的价值观。

图片

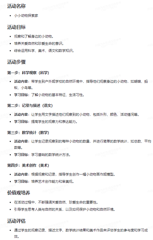
Q:以上设计操作性还是不够

图片

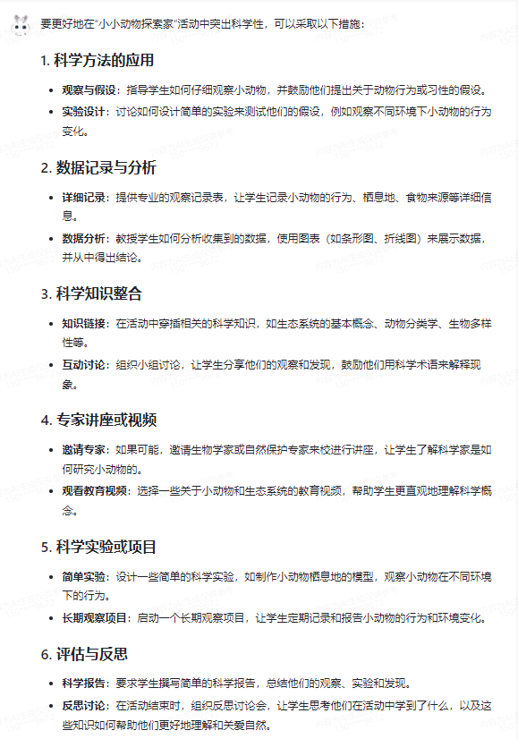
Q:这样好多了,就是活动中如何更好的突出科学性。

图片

    经过人机互动,追问优化,生成符合自己需要的教学设计。

二、根据师生的提示词生成学习内容

Q:三月不打鸟,四月不食鲫

图片

Q:一根头发丝大概多少纳米。

图片

Q:世界地球日到了,请创作一个教育学生爱护鸟类,莫打三春鸟的绘本故事

图片

图片

图片

图片

图片

图片

三、即时动态生成的无限学习资源,教师学生都可以实时提问生成学习内容。

Q:请列举10个和龙有关的成语,并给每个成语配上一幅插图


图片

图片

Q:如何画一幅爱护小鸟的宣传画

图片

Q:画一个一个人正准备打鸟,一个人在劝诫他,并且在旁边写上劝君莫打三春鸟子在巢中望母归

图片

四、课堂管理环节,让数字人代替我们老师讲那些重复的,不想多讲的话

五、评价生成:

图片

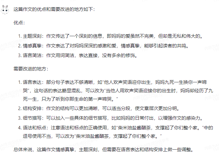
Q:请对以上作文给出点评和修改意见

图片

Q:请设计小学烹饪教室开展劳动实践活动的一份评价量表

图片

六、培养学习者独立思考判断内容的正确性。

    最后生成式人工智能也不完全正确,要培养使用者的独立思考和辨析能力,防止AI一本正经的说瞎话。你能辨别下面哪个鸟窝是人工智能生成的,为什么?

图片

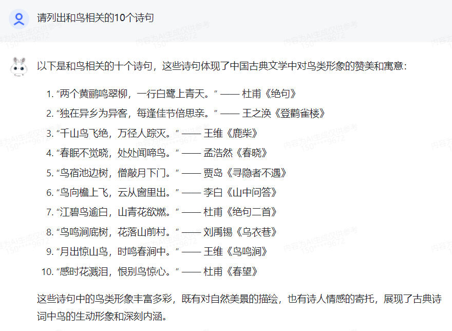
    你能发现下人工智能生成的诗句有什么错误吗,仔细找找?

图片

本文涉及AI来自智谱清言智能体“智美育人”


Produced By 大汉网络 大汉版通发布系统